logo

🏄‍♀️版本

版本号
时间
备注
v0.5
2024-01-07
上线公司付款场景 SaaS平台

1⃣️ 查看余额

  • 在左边侧边栏点击“【钱包】→ 【余额】”后将展示您的钱包余额列表。
  • 查看钱包列表的左上部分可以看到实时钱包余额。
  • 查看钱包列表的右上部分可以看通知消息,比如:结算日期调整通知、系统更新通知等。
    • Image without caption
  • 查看不同交易场景下的余额
    • 个人汇款
      • 经典模式(Classic Mode)
      • 简洁模式(Xpress Mode)
    • 企业汇款
      • 支持企业汇款转账(Business Payments)
      Image without caption

2⃣️ 充值外币

  • 在左边侧边栏点击“【钱包】→ 【余额】”后将展示您的钱包余额列表。
  • 点击某一外币钱包的【充值】按钮
    • Image without caption
  • 充值外币操作流程
      1. 输入本次需要充值的外币金额
      1. 选择 【低成本模式换汇】方式进行充值
      1. 点击【提交订单】按钮
        1. Image without caption
      1. 根据【帐户信息】完成线下转账后,点击【我们已经付款了】按钮,此时系统会通知代理及时入账
        1. Image without caption
      1. 等待银行确认入账
        1. Image without caption
      1. 充值金额已入账,充值交易完成
        1. Image without caption
      1. ⚠️请留意入账金额可能与实际付款金额不符(这取决于您在电汇时候选择的手续费承当方式)
      1. 查看外币钱包余额和交易记录
        1. Image without caption

3⃣️ 兑换CNY

  • 在左边侧边栏点击“【钱包】→ 【余额】”后将展示您的钱包余额列表。
  • 点击某一外币钱包的【换汇】按钮
    • Image without caption
  • 兑换 CNY操作流程
      1. 确认此时的汇率是否符合预期
      1. 输入换汇金额
      1. 确认收款币种以及金额
      1. 选择换汇时机(默认实时换汇)
      1. 交易场景选择【企业汇款
      1. 点击【继续】
        1. Image without caption
      1. 确认兑换信息
        1. Image without caption
      1. 等待汇款资金入境(工作日 3 ~ 24hrs),此时您的资金正在在途中
        1. Image without caption
          Image without caption
      1. 兑换完成,企业汇款 CNY余额已更新至钱包中
        1. Image without caption

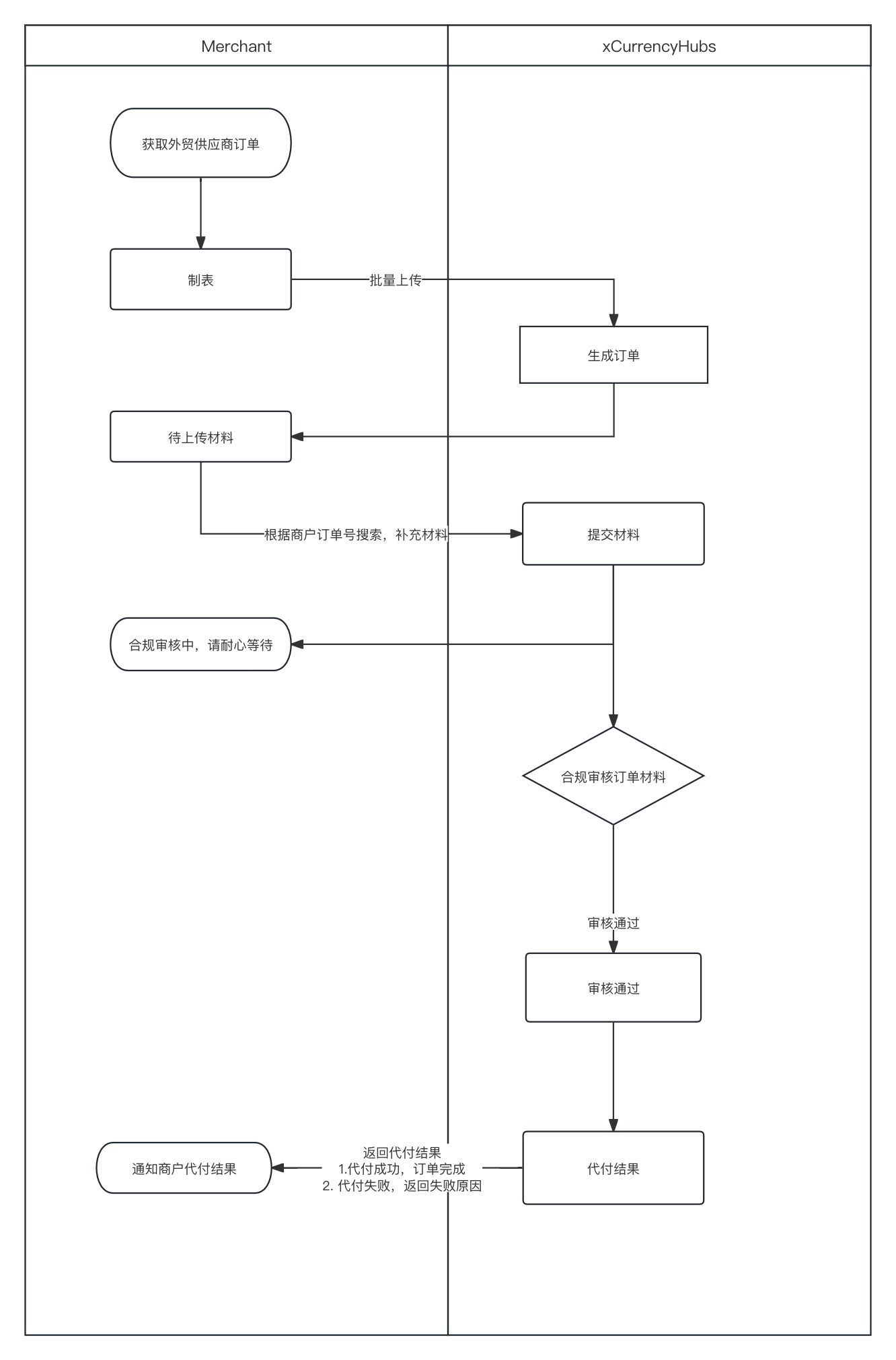
      4⃣️ 批量转账

    • 在左边侧边栏点击“【批量转账】→ 【企业汇款转账】”后进行批量转账。
      • Image without caption
    • 单击或拖动包含转账信息的文件到上传区域。
    • 上传和处理的时间通常不会超过三分钟。
      • Image without caption
    • 表格所有的订单均已经检查无误,可以创建企业汇款订单
      • Image without caption
    • 确认金额页面,请确认支付的订单总金额、手续费等信息后,点击「创建」
      • Image without caption
    • 点击「创建」后,系统将很快生成订单
      • Image without caption
    • 选择「前往补充材料」,为此次批次订单补充 PI/PO
      • 进入【企业汇款交易】的【交易列表】,点击【补充材料】按钮
        • Image without caption
      • 选择需要补充的材料
        • Image without caption
      • 点击 「+」提交材料,上传完成后,点击【上传按钮】
        • Image without caption
      • 此时,订单已经进入【待审核】状态,等待我司合规运营团队进行订单审核
        • Image without caption
      • 审核通过后,订单状态为【待下发】,点击「转账」按钮进行转账
        • Image without caption
          Image without caption
      • 点击「转账」后,此时订单状态为【转账中】,这表示订单已经在处理转账中,这将很快处理完转账,请留意订单状态
        • Image without caption
      • 订单完成,点击详情,可查看详细的订单历史流
        • Image without caption
          Image without caption

      企业汇款流程图

      Image without caption

      参考资料

      订单状态列表

      中文
      英文
      解释
      待补充材料
      Pending Material
      订单需要补充相关材料文件
      待审核
      Pending
      订单正在等待我司合规审核中
      驳回
      Overrule
      订单材料不完整或模糊不清,请重新提交材料(具体驳回原因查看详情)
      待下发
      Awaiting Transfer
      订单审核已通过,正在等待商户点击转账中
      转账中
      Transferring
      订单正在处理转账
      成功
      Completed
      订单转账完成
      已取消
      Cancelled
      订单已由商户取消
      拒绝
      Rejected
      订单已被我司拒绝(具体拒绝原因查看详情)

      错误信息

      错误序号
      错误提示内容和处理建议
      所属步骤
      提示
      您填写的「 {0}」的币种暂不支持,如有疑问可以联系我们以获得帮助。
      上传
      填写的收款币种不规范或者未开通
      您填写的「 {0}」格式不正确。请确认您是按照要求填写。如有任何疑问,您可以查看帮助文档或联系我们以获得帮助。
      上传
      未按要求填写格式,如:款项性质、收付款企业名称
      您填写的「Payee Bank Account Name(Chinese)」收款账户名称与收款企业名称不一致,当选择公司收款时,账户名需要与公司名保持一致。
      上传
      当选择实际收款方为企业时,要求收款企业名称和收款账户名称保持一致
      您填写的收款银行开户行为空或者不规范,请您提供详细的收款银行开户行后重新提交订单。
      上传
      当选择实际收款方为企业时,需要提供收款银行开户行,具体到详细支行
      xch_00210
      此笔转账的{0}不能为空。请确认此笔转账信息或与我们联系以寻求帮助。
      上传
      该笔订单的必填项没有填写